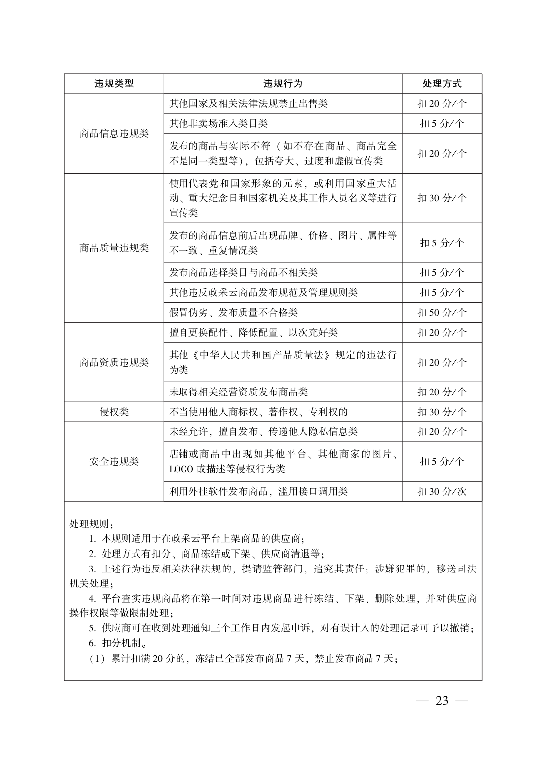
青海省财政厅关于印发《青海省政府采购电子卖场管理办法》的通知
青海政府采购网
2025-07-31 00:00:00
- 《政府采购电子卖场管理办法》的政策解读
广告
本网发布内容已拥有版权或授权。如需转载,须获得书面授权,并注明来源为“政府采购信息网(https://www.caigou2003.com)”及作者姓名,并保持文章的完整性、准确性。否则,将追究侵权法律责任。
版权合作邮箱:liuhui#caigou2003.com(发邮件时#换为@)