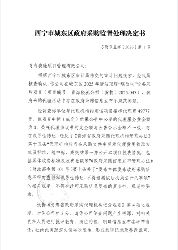
西宁市城东区政府采购监督处理决定书
青海政府采购网
2026-02-10 00:00:00
广告
本网发布内容已拥有版权或授权。如需转载,须获得书面授权,并注明来源为“政府采购信息网(https://www.caigou2003.com)”及作者姓名,并保持文章的完整性、准确性。否则,将追究侵权法律责任。
版权合作邮箱:liuhui#caigou2003.com(发邮件时#换为@)